制冷空调领域7项行业标准正式批准发布
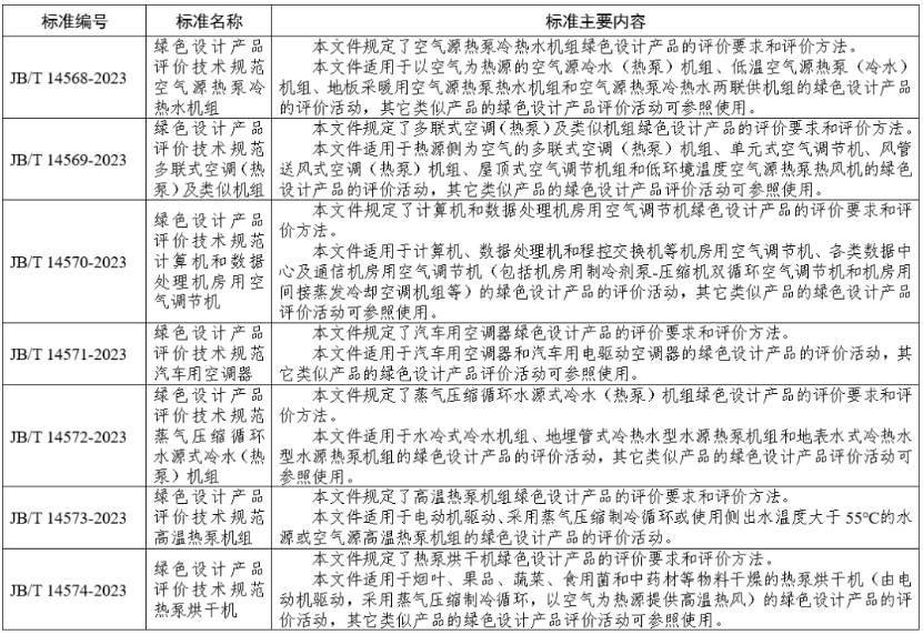
2023年12月29日,工业和信息化部发布2023年第38号公告,批准发布了1276项行业标准。由全国冷冻空调设备标准化技术委员会归口的JB/T 14568-2023《绿色设计产品评价技术规范 空气源热泵冷热水机组》等7项行业标准正式发布,并将于2024年7月1日起实施。
发文机关:工业和信息化部
标 题:中华人民共和国工业和信息化部公告2023年第38号
发文字号:中华人民共和国工业和信息化部公告2023年第38号
成文日期:2023-12-20
发布日期:2023-12-29
发布机构:科技司
分 类:科技管理,标准
中华人民共和国工业和信息化部公告
2023年第38号
工业和信息化部批准《数控激光拼焊机床 技术规范》等1276项行业标准(见附件1)。其中,化工行业138项、石化行业5项、黑色冶金行业73项、有色金属行业131项、黄金行业1项、建材行业86项、稀土行业27项、机械行业224项、汽车行业29项、船舶行业8项、航空行业76项、轻工行业118项、纺织行业98项、包装行业1项、兵工民品2项、电子行业1项、通信行业258项。批准《5G数字蜂窝移动通信网 增强移动宽带终端设备技术要求(第一阶段)》等11项行业标准修改单(见附件2)。其中,黑色冶金行业1项、轻工行业1项、通信行业9项。批准《智慧城市 电子围网技术要求》等29项行业标准外文版(见附件3)。其中,化工行业1项、石化行业1项、建材行业2项、通信行业25项。批准《铜铅锌原矿标准样品》1项有色金属行业标准样品(见附件4)。批准《雷达回波模拟器校准规范》等117项行业计量技术规范(见附件5),其中石化行业26项、有色金属行业7项、建材行业13项、机械行业17项、轻工行业12项、纺织行业9项、兵工民品行业12项、电子行业14项、通信行业7项。现予公布。行业标准修改单、行业标准外文版及行业标准样品自发布之日起实施。
以上化工行业标准(含外文版)由化学工业出版社出版,化工行业工程建设标准、汽车行业标准及包装行业标准由北京科学技术出版社出版,石化行业标准(含外文版)由中国石化出版社出版,黑色冶金行业标准、有色金属行业标准及稀土行业标准由冶金工业出版社出版,有色金属行业工程建设标准由中国计划出版社出版,黄金行业标准由中国标准出版社出版,建材行业标准(含外文版)由中国建材工业出版社出版,机械行业标准由机械工业出版社出版,船舶行业标准由中国船舶工业综合技术经济研究院组织出版,航空行业标准由中国航空综合技术研究所组织出版,轻工行业标准由中国轻工业出版社出版,纺织行业标准由中国纺织出版社出版,兵工民品行业标准由中国兵器工业标准化研究所组织出版,电子行业标准由中国电子技术标准化研究院组织出版,通信行业标准(含外文版)由人民邮电出版社出版,通信行业工程建设标准由北京邮电大学出版社出版。
以上石化行业、纺织行业计量技术规范由中国质检出版社出版,有色金属行业计量技术规范由冶金工业出版社出版,建材行业计量技术规范由中国建材工业出版社出版,机械行业计量技术规范由机械工业出版社出版,轻工行业计量技术规范由中国轻工业出版社出版,兵工民品行业计量技术规范由中国兵器工业标准化研究所组织出版,电子行业计量技术规范由中国电子技术标准化研究院组织出版,通信行业计量技术规范由中国信息通信研究院组织出版。
附件:1.1276项行业标准编号、名称、主要内容等一览表
2.11项行业标准修改单
3.29项行业标准外文版名称及主要内容等一览表
4.1项行业标准样品目录及成分含量表
5.117项行业计量技术规范编号、名称、主要内容等一览表
工业和信息化部
2023年12月20日
1276项行业标准编号、名称、主要内容等一览表(见附件1 ),其中制冷空调领域7项行业标准如下:



